中国社会科学院是中共中央直接领导、国务院直属的中国哲学社会科学研究的最高学术机构和综合研究中心。党中央对中国社会科学院提出的三大定位是:马克思主义的坚强阵地、中国哲学社会科学研究的最高殿堂、党中央国务院重要的思想库和智囊团。
中国社会科学院研究生院是经邓小平、叶剑英亲自批准设立的直属于中国人文社会科学研究最高学术机构和综合研究中心——中国社会科学院的研究生培养基地,也是中国最早成立的研究生院,主要任务是培养人文和哲学社会科学各学科博士研究生和硕士研究生。
2017年5月,教育部批准,以中国社会科学院研究生院为基础,整合中国青年政治学院本科教育及部分研究生教育资源创办、组建中国社会科学院大学。
项目概况
自上世纪90年代以来,国内企业高管培训(EDP)热度不减,对规范和提升我国现代企业管理水平做出了较大贡献。但随着国内企业管理水平的普遍提高,一些培训项目的缺点也日渐明显:课程设置不系统,课时缩水,忽略了基础知识的系统性和理论深度;侧重于“浅出”而忽视了“深入”,听后只知其然,而不知其所以然。学员仅仅听到了一些热门词汇和新鲜理念,没有掌握系统的理论知识、方法、技能和人文素养,一旦在实践中遇到问题,往往又回到原点,不能灵活应变,创新运用,驾驭复杂局面,陷入经验和感性管理当中。
为此,中国社会科学学院研究生院博采国内外EMBA课程体系之长,遴选一流师资,设立“高级工商管理课程研修班”,融会现代高级工商管理知识、管理实战前沿与领导综合人文素养课程,打造视野高远、基础扎实、人文深厚、创新实用的当代企业高管人才培养平台,注重提高当代企业家的战略决策、领导力、执行力和创新变革能力。
目标学员
适合对象:各类企事业单位的负责人、公司董事长、总经理、董事、监事及中高层管理人员。
报名条件:大专以上(含大专)文化程度或同等学历,同时具有3年以上管理岗位的工作经历;对工作突出,经验丰富,在企事业单位担任要职的精英,条件可适当放宽。

课程特色
| 精选课程 | 融合国内外先进管理理念,精选EMBA核心课程,系统全面又重点突出。 |
| 强大师资 | 遴选一流师资,课程讲解从“术”的层面上升到“道”的层面。 |
| 学以致用 | 企业考察,基于企业经营管理实践问题的咨询式论文指导,加深知识的理解应用。 |
| 管理严格 | 学员统一管理,建立班委会,为学员打造广结人脉的交流平台。 |
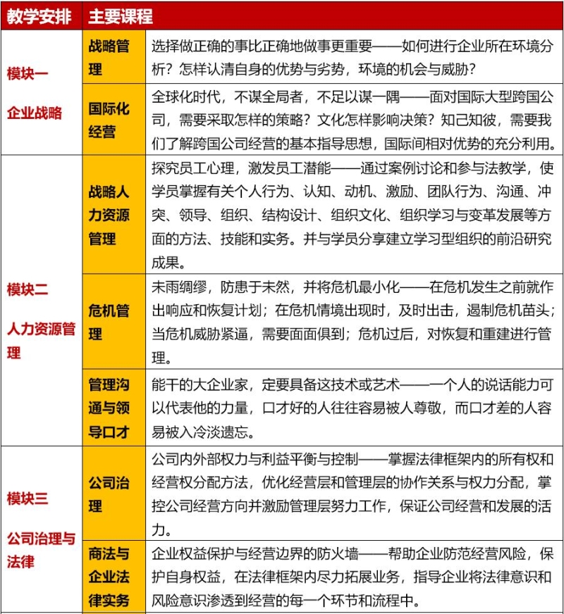
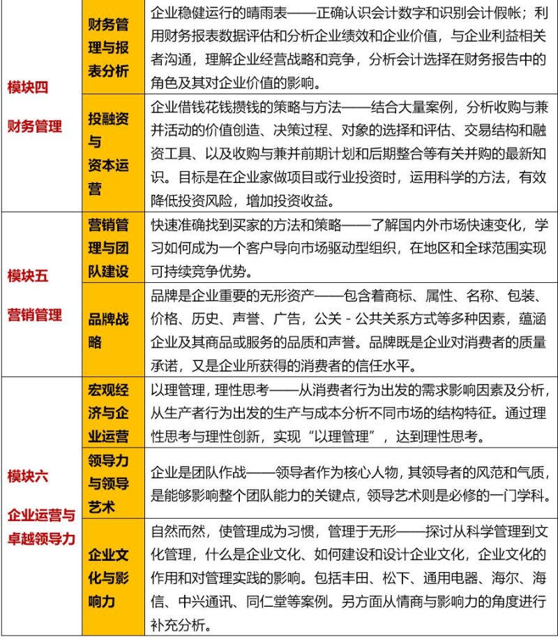
教学安排
学制:学制一年,每个月集中上课2天,192学时。
地点:中国社会科学院、清华大学、北京大学






相关热门课程
北清经管EMBA 工商管理总裁高级研修班
EMBA系统课程,全面学习管理知识,董事长培训班,总经理培训班,企业管理者必修课程
营销管理与创新实战(CMO)高端班
“营销管理与创新实战高端班”(源自—清华大学实战营销总监(CMO)高端班)让你与营销大师零距...
中国新能源产业经营创新研修班
新能源产业链上下游以及相关企业的董事长、总经理、高级总监等高层管理人员; 有志于投资或从事新...
未来中医药产业领航计划
健康中国·未来大健康产业领航计划
健康中国·大健康产业领航计划-国际版
课程背景“健康中国·未来大健康产业领航计划”,贯彻习近平总书记二十大讲话精神,面向全国各地区...