清科教育,权威招生服务平台

课程详情

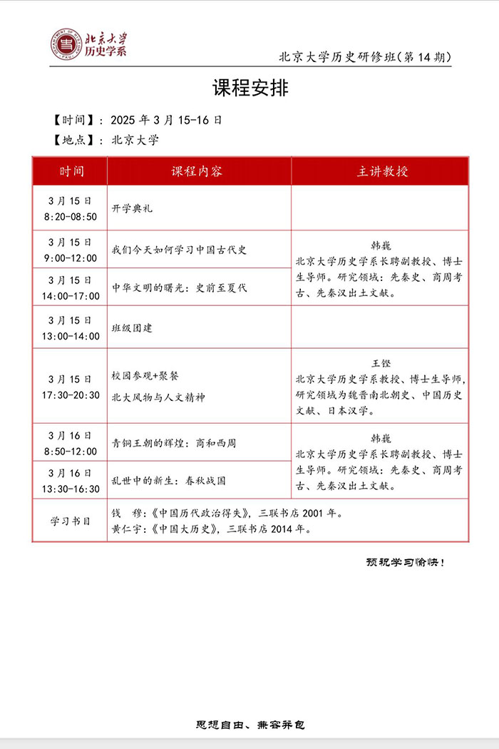
【北京大学历史研修班】

简介:欲知大道,必先为史;原汁原味的北大历史课。

学制:1年,每月上课1次,每次2天

学费:6.8万

时间:3月15-16日

地址:北京大学

历史研修班3月15课表

韩巍

北京大学历史学系长聘副教授、博士生导师。

研究领域:先秦史、商周考古、先秦汉出土文献。

王铿

北京大学历史学系教授、博士生导师

研究领域为魏晋南北朝史、中国历史文献、日本汉学。


授课老师
  • 韩巍
    韩巍

    北京大学中国古代史研究中心副教授