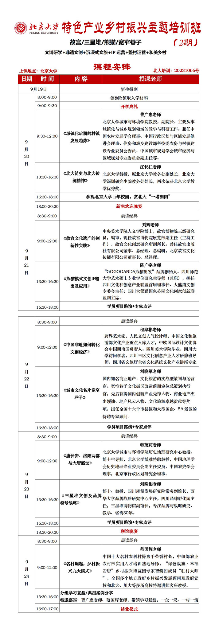
《城镇化后期的村镇发展趋势》曹广忠老师
北京大学城市与环境学院教授,副院长。主要从事城镇化与城乡规划领域的教学与科研工作。兼任中国农村发展学会理事、中国行政区划与区域发展促进会理事、住房和城乡建设部科技委农房与村镇建设专业委员会委员、中国城市规划学会城市经济与区域规划专业委员会副主任等。
《北大简史与北大传统精神》江长仁老师
北京大学教授,原北京大学教务处副处长,北京大学深圳研究生院教务处处长,两次荣获北京大学教学优秀奖。
中央美术学院人文学院博士,故宫博物院三级研究员,编审,现任故官博物院展览部副主任(主持工作)故宫文化创意研究所副所长。曾任故宫出版社有限公司黄事、总经理、总编辑,北京故官文化传播有限公司董事长、总经理。
《熊猫模式文创IP输出及应用》陈广宇老师
“GOGOOANDA熊猫出发”品牌创始人。四川师范大学艺术硕士专业学位研究生导师(兼职),担任四川文化和创意产业联盟首届理事长、大熊猫文创专委会主任;四川大熊猫国家公园文化创意创新联盟副主席。
《中国非遗如何转化文创经济》程家彬老师
跨界艺术家,人民文创人气设计师,中国文化和旅游部文化产业重点入库人才,中欧国际设计文化协会中国西南区负责人。四川美术学院毕业,四川大学访问学者,四川三区文化创意产业人才研修班导师,四川省文旅厅全省文化系统文化产业讲座专家
《城市文化名片宽窄巷子》刘晓军老师
国内知名商业地产、文化旅游的实战型策划与运营,宽窄巷子文化街区政道前期定位总策划执行官,先后获得国内创新产业先锋人物、商业地产杰出领袖、地产风云人物、文化旅游卓越贡献等奖项,担任全国十六个市县区和大型国企、5A景区的特聘专家顾问。
《唐长安、洛阳两都与大唐盛世》韩茂莉老师
北京大学城市与环境学院历史地理研究中心教授、博士生导师,北京大学博雅特聘教授,中国地理学会历史地理专业委员会副主任委员,中国农史学会理事,北京市行政区划研究会理事。
《三星堆文创及品牌符号战略》刘晓彬老师
博士、教授,四川质量发展研究院常务副院长,西华大学品牌战略研究中心主任,四川品牌野化园主任,三星堆博物馆副馆长,专注品牌与战略研究、教学、咨询30年。
《名村崛起,乡村振兴九大模式》范国辉老师
中国十大名村农科村操盘手荣誉村长,中组部农业农村部实用人才培训基地导师,“绿色战旗 •幸福安唐〞 乡村振兴博览园专家智囊团成员 “驻村大师全国多个地方政府乡村振兴发展顾问及政府。

